返回按钮

2026-04-21 政府人員協會與公務員薪常會會晤 就優化公務員福利待遇提出多項建議

image

政府人員協會副主席李用德、權益主任陳子健及地區主任鄒國彬於今天(4月21日),與公務員薪俸及服務條件常務委員會( 公務員薪常會)主席黃冠文會晤並遞交意見書,就優化公務員福利待遇,提出多項建議如下:

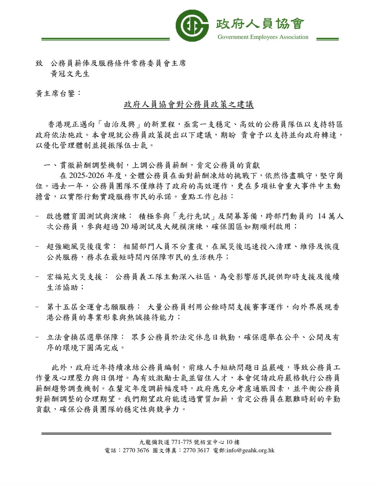
一、貫徹薪酬調整機制,上調公務員薪酬,肯定公務員的貢獻

在2025-2026年度,全體公務員在面對薪酬凍結的挑戰下,依然恪盡職守,堅守崗位。過去一年,公務員團隊不僅維持了政府的高效運作,更在多項社會重大事件中主動擔當,以實際行動實踐服務市民的承諾。

近期關於公務員薪酬調整的討論,引起了社會各界關注。工會認為社會不應忽略公務員團隊上下整體付出。回顧過去一年,即便在資源緊縮人手不足與未獲調薪的雙重挑戰下,公務員依然堅守一線,始終維持高效運作。

​在多項社會重大事件中,公務員團隊更展現出極強的主動擔當精神。無論是應對突發危機、籌辦大型盛事,還是推動民生政策,我們始終堅守崗位,成為維護社會穩定的堅實後盾。專業且優質的服務並非理所當然,背後是無數公職人員默默耕耘的成果。

​工會深知社會對財政運用的期望,但合理的薪酬調整是維持團隊穩定與吸引人才的關鍵。支持政府給予公務員公平的回報,是對專業價值的尊重,更能激發團隊士氣,確保政府能以最佳狀態服務市民。唯有平衡「財政考量」與「員工激勵」,才能實現社會長遠發展的雙贏目標。

二、 採納內地認可醫療機構之醫生證明書

隨著「粵港澳大灣區」深度融合,越來越多公務員選擇於內地(如深圳市)居住。本會建議政府與時俱進,研究並接納由內地指定認可醫療機構發出的醫生證明書,准予作為放取有薪病假的有效憑證,以便利跨境居住的同事。

其他範疇建議包括:

- 全面落實「五天工作周」;

- 統一公務員有薪進膳時間;

- 增設「侍診假」;

- 優化新制公務員年假遞增機制;

- 完善新制公務員退休保障與公積金管理

  退休醫療福利;

- 制訂明確且透明的機制,加速吸納表現優秀的「非公務員合約僱員」轉任公務員;

- 設立文職公務員長期服務增薪點;

- 合理化署任津貼。


image

image

image

工聯會